网站首页
  • 公司介绍
  • 产品中心

    硬件产品

    多功能智能设备箱>>
    储能式智能路灯取电系统设备箱室外智能温控设备箱多功能智能设备箱
    LED补光灯>>
    LED白光补光灯 150WLED白光补光灯 100WLED白光补光灯 12W
    智慧路灯系统>>
    智慧路灯控制系统
    其他>>

    软件产品

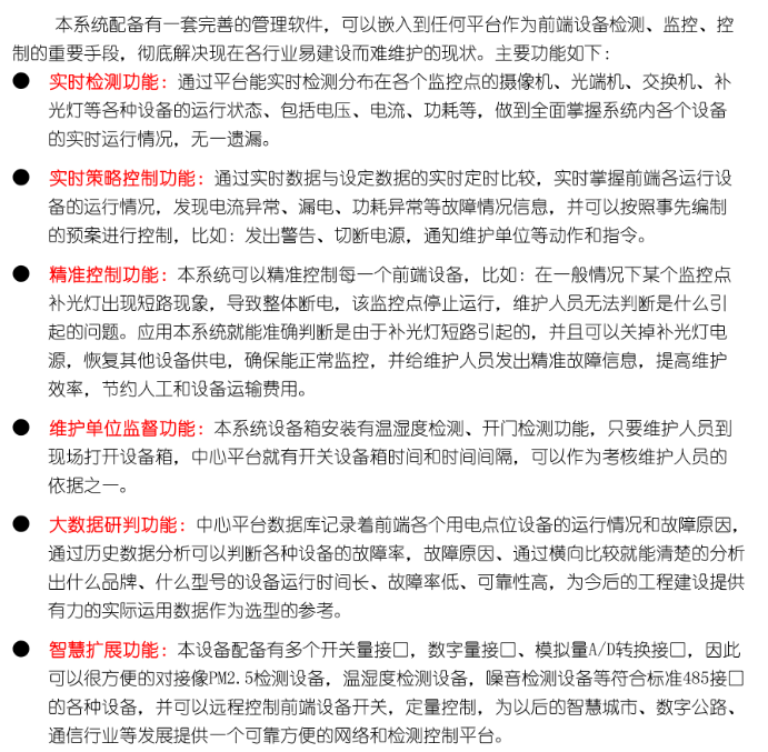
    公安“平安城市”监控综合管理平台
    公安非现场违章信息处罚管理平台
    定制化手机监控管理平台
    智能短信报警服务管理系统
    综治综合管理平台
    行业定制化监控管理平台
    视频人脸特征采集应用系统
    视频录像智能分析系统
  • 新闻中心
  • 典型案例
  • 下载中心
  • 人才招聘
  • 联系我们
P 当前位置: 网站首页 > 产品中心 > 详细页

多功能智能设备箱

产品型号:TLW220/24-150W/BOX/ZK

应用场景:

智慧城市、数字公路、通信行业、社会面监控、电子警察、高清卡口、红绿灯路口等。

主要特性:

资料下载:下载资料

产品详细参数


                QQ图片20170719102734.png



公司介绍  产品中心  新闻中心  典型案例  下载中心  人才招聘  联系我们

江苏特力威信息系统有限公司(www.teleway.net.cn)版权所有

苏公网安备 32060202000949号

苏ICP备16035445号

电话:0513-89078360 0513-85527278 传真:0513-68252066

地址:江苏省南通市人民东路699号京扬数码广场D座360号

友情链接

特力威物联云综合管理控制系统(TMS) 人脸检测识别系统演示-二张图片的相识度比对 人脸比对-照片和人脸库比对 江苏如东洋口港综合信息管理平台 中国安防行业网